
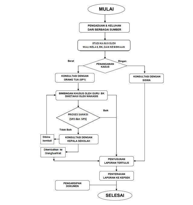
Skema Proses Pelanggaran Tata Tertib

Kewajiban dan Tanggung Jawab Siswa
- Datang di sekolah 10 (sepuluh) menit sebelum suara bel tanda masuk berbunyi.
- Bila terlambat, diizinkan masuk setelah diproses oleh piket dan mendapat surat izin mengikuti kegitan belajar.
- Tiga kali (3 x) terlambat (kumulatif) akan mendapat surat peringatan atau pemberitahuan orangtua
- Diperbolehkan meninggalkan pelajaran/sekolah sebelum waktu usai setelah mendapat izin dari piket atau pimpinan sekolah
- Bila meninggalkan pelajaran/sekolah yang direncanakan dari rumah wajib menunjukkan surat bukti dari orangtua/wali
- Menyerahkan surat keterangan dari dokter/rumah sakit bila tidak masuk sekolah karena sakit sampai dengan 3 (tiga) hari atau lebih
- Dinyatakan absen/alpa jika tidak ada pemberitahuan berupa surat dari orangtua/surat keterangan sakit
- Tiga kali (3 x) absen/tanpa keterangan akan menerima surat peringatan atau pemberitahuan pada orangtua
- Melaksanakan program 6 K, menjaga, memelihara, dan mengamankan sarana dan prasarana yang ada disekolah
- Menjaga sopan santun, hormat, dan patuh pada pimpinan sekolah, guru, pegawai, dan petugas lain di lingkungan sekolah
- Menjaga kerapian diri
- Memakai seragam sekolah sesuai dengan ketentuan yang berlaku sebagai berikut:
- Senin – Selasa: Seragam Putih Abu-abu: Kemeja putih, celana panjang/rok warna abu rokok tua, kemeja dimasukkan. Seragam dilengkapi dengan atribut sekolah, pakai ikat pinggang warna hitam polos (kepala ikat pinggang tidak besar), pakai dasi berlogo SMAN 6 Medan, kaos kaki putih.
- Rabu – Kamis: kemeja Batik (logo SMAN 6 Medan): Kemeja Batik dimasukkan, celana/rok warna abu rokok tua, kaos kaki putih
- Jum’at: Seragam Pramuka: Untuk pria, kemeja dimasukkan. Pakaian dilengkapi atribut, kaos kaki hitam polos. Sepatu yang dikenakan warna hitam polos, bertali. Kaos kaki minimal 10 (sepuluh) cm di atas pergelangan kaki
13. Menaati peraturan sekolah dan jika melanggar dikenakan sanksi dari sekolah
Larangan bagi Siswa
- Membuat suasana gaduh/keributan di lingkungan sekolah
- Merusak fasilitas sarana-prasarana sekolah
- Membawa rokok/merokok saat berada di lingkungan sekolah atau ketika masih mengenakan seragam sekolah
- Membawa dan mengonsumsi miras dan obat-obatan terlarang
- Membawa dan menonton kaset, dvd/vcd, gambar-gambar/tulisan-tulisan pornografi yang dilarang oleh pemerintah.
- Menyebarluaskan konten yang berbau pornografi, menghasut dan menyinggung SARA
- Membawa senjata tajam, senjata api, barang-barang/peralatan yang dapat membahayakan diri sendiri maupun orang lain serta tidak untuk keperluan kegiatan sekolah
- Mengucapkan perkataan/perbuatan yang tidak sopan
- Mewarnai rambut dan kuku
- Keluar dari sekolah pada jam sekolah tanpa seizin pimpinan sekolah, guru, dan piket
- Memakai sandal/sepatu sandal di lingkungan sekolah
- Membuang sampah tidak pada tempatnya
- Makan saat pembelajaran berlangsung
- Mengaktifkan HP pada waktu pembelajaran tanpa seizing guru mata pelajaran
- Untuk pria berambut panjang menyentuh alis, telinga, dan kerah baju
- Berdandan berlebihan, memakai asesoris: gelang, kalung, cincin, anting, dan bertato
Sanksi yang Diberikan
- Siswa yang melanggar peraturan tata tertib sekolah akan dikenakan sanksi dari sekolah sesuai dengan bobot pelanggaran yang dilakukan
- Sanksi yang diberikan sebagai berikut:
a. PERINGATAN lisan/tertulis
b. PEMANGGILAN orangtua/wali
c. SKORSING
d. DIKEMBALIKAN kepada orangtua/wali
Tata Tertib Berpakaian Seragam Sekolah Bagi Peserta Didik Jenjang Pendidikan Menengah
Pakaian Seragam Sekolah
Pakaian Seragam Sekolah Bagi Peserta Didik Jenjang Pendidikan Dasar dan Menengah
Pengertian
- Pakaian seragam nasional adalah pakaian yang dikenakan pada hari belajar oleh peserta didik di sekolah, yang jenis, model, dan warnanya sama berlaku secara nasional.
- Pakaian seragam khas sekolah adalah pakaian seragam bercirikan karakteristik sekolah yang dikenakan oleh peserta didik pada hari tertentu, dalam rangka meningkatkan kebanggaan peserta didik terhadap sekolahnya.
- Pakaian seragam khas muslimah adalah pakaian seragam yang dikenakan oleh peserta didik muslimah karena keyakinan pribadinya sesuai dengan jenis, model, dan warna yang telah ditentukan dalam kegiatan proses belajar mengajar untuk semua jenis pakaian seragam sekolah.
- Atribut adalah kelengkapan pakaian seragam nasional yang menunjukkan identitas masing-masing sekolah terdiri dari badge organisasi kesiswaan, badge merah putih, badge nama peserta didik, badge nama sekolah dan nama kabupaten/kota.
Tujuan
Penetapan pakaian seragam sekolah bertujuan:
- menanamkan dan menumbuhkan rasa nasionalisme, kebersamaan, serta memperkuat persaudaraan sehingga dapat menumbuhkan semangat kesatuan dan persatuan di kalangan peserta didik;
- meningkatkan rasa kesetaraan tanpa memandang kesenjangan sosial ekonomi orangtua/wali peserta didik;
- meningkatkan disiplin dan tanggungjawab peserta didik serta kepatuhan terhadap peraturan yang berlaku; dan
- menjadi acuan bagi sekolah dalam menyusun tata tertib dan disiplin peserta didik khususnya yang mengatur pakaian seragam sekolah.
Jenis, Warna, dan Model
(1) Pakaian seragam sekolah terdiri dari:
- Pakaian seragam nasional;
- Pakaian seragam kepramukaan; atau
- Pakaian seragam khas sekolah.
(2) Jenis pakaian seragam sekolah terdiri dari:
- Pakaian seragam sekolah untuk peserta didik putra;
- Pakaian seragam sekolah untuk peserta didik putri.
(3) Warna pakaian seragam nasional untuk:
- SD/SDLB: kemeja putih, celana/rok warna merah hati;
- SMP/SMPLB: kemeja putih, celana/rok warna biru tua;
- SMA/SMALB/SMK/SMKLB: kemeja putih, celana/rok warna abu-abu.
(4) Ketentuan pakaian seragam sebagai berikut:
- Pakaian seragam nasional mengacu pada Lampiran I yang merupakan bagian tidak terpisahkan dari Peraturan Menteri ini;
- Model pakaian seragam nasional sebagaimana tercantum dalam Lampiran II yang merupakan bagian tidak terpisahkan dari Peraturan Menteri ini.
- Pakaian seragam kepramukaan mengacu pada ketentuan peraturan kwartir nasional gerakan pramuka;
- Pakaian seragam khas sekolah diatur oleh masing-masing sekolah dengan tetap memperhatikan hak setiap warga negara untuk menjalankan keyakinan agamanya masing-masing.
Pengadaan dan Penggunaan
- Pengadaan pakaian seragam sekolah diusahakan sendiri oleh orangtua atau wali peserta didik.
- Pengadaan pakaian seragam sekolah tidak boleh dikaitkan dengan pelaksanaan penerimaan peserta didik baru atau kenaikan kelas.
- Pakaian seragam nasional dikenakan pada hari Senin, Selasa, dan pada hari lain saat pelaksanaan Upacara Bendera.
- Pada saat Upacara Bendera dilengkapi topi pet dan dasi sesuai warna seragam masing-masing jenjang sekolah, dilengkapi dengan logo Tut Wuri Handayani di bagian depan topi.
- Selain hari peserta didik dapat mengenakan pakaian seragam kepramukaan atau pakaian seragam khas sekolah yang diatur oleh masing-masing sekolah
Sanksi
Sekolah yang melanggar ketentuan dalam Peraturan Menteri ini akan dikenakan sanksi sesuai dengan ketentuan peraturan perundang-undangan.
Pakaian Seragam Nasional SMA/SMALB/SMK/SMKLB

Pakaian Seragam Peserta Didik Putra
- kemeja putih, lengan pendek memakai satu saku di sebelah kiri;
- celana panjang abu-abu model biasa/lurus, panjang celana sampai mata kaki dengan lingkar kaki minimal 44 cm, bagian pinggang disediakan tali gesper untuk ikat pinggang, saku dalam pada sisi kiri dan kanan dan satu saku vest belakang sebelah kanan;
- ikat pinggang ukuran lebar 3 cm warna hitam;
- kaos kaki putih minimal 10 cm di atas mata kaki;
- sepatu hitam.
Pakaian Seragam Peserta Didik Putri
- kemeja putih, lengan pendek, memakai satu saku di sebelah kiri;
- rok abu-abu dengan lipit hadap pada tengah muka, ritsluiting di tengah belakang, saku dalam bagian sisi rok, di pinggang disediakan tali gesper untuk tempat ikat pinggang, panjang rok 5 cm di bawah lutut; atau rok abu-abu panjang sampai mata kaki, dengan lipit hadap pada tengah muka, ritsluiting di tengah belakang, saku dalam pada bagian sisi rok, di pinggang disediakan tali gesper untuk ikat pinggang;
- ikat pinggang ukuran lebar 3 cm warna hitam;
- kaos kaki putih minimal 10 cm di atas mata kaki;
- sepatu hitam.
Pakaian Seragam Sekolah Khas Muslimah
- kemeja putih, lengan panjang sampai pergelangan tangan, memakai satu saku di sebelah kiri;
- jilbab putih;
- rok abu-abu panjang sampai mata kaki, dengan lipit hadap pada tengah muka, ritsluiting di tengah belakang, saku dalam pada bagian sisi rok, di pinggang disediakan tali gesper untuk ikat pinggang;
- ikat pinggang ukuran lebar 3 cm, warna hitam;
- kaos kaki putih minimal 10 cm di atas mata kaki;
- sepatu hitam.
Pakaian Adat
Model dan warna pakaian adat ditetapkan Pemerintah Daerah dengan memperhatikan hak setiap Peserta Didik untuk menjalankan agama dan kepercayaan kepada Tuhan Yang Maha Esa sesuai dengan keyakinannya. Permendikbudristek No. 50 Tahun 2022 Tentang Pakaian Seragam Jenjang Pendidikan Dasar dan Menegah, pada BAB III PENGGUNAAN DAN PENGADAAN PAKAIAN SERAGAM SEKOLAH, Pasal 10 point (3) Pakaian adat digunakan Peserta Didik pada hari atau acara adat tertentu.
Atribut
- Badge OSIS dijahitkan pada saku kemeja;
- Badge merah putih dijahitkan pada atas saku kemeja;
- Badge nama peserta didik dijahitkan pada kemeja bagian dada sebelah kanan;
- Badge nama sekolah dan nama kabupaten/kota dijahitkan pada lengan kemeja sebelah kanan.
Kelengkapan
Topi–Dasi–Badge

Sumber Rujukan: Peraturan Menteri Pendidikan dan Kebudayaan Republik Indonesia Nomor 45 Tahun 2014 Tentang Pakaian Seragam Sekolah Bagi Peserta Didik Jenjang Pendidikan Dasar dan Menengah
Permendikbudristek No. 50 Tahun 2022 Tentang Pakaian Seragam Jenjang Pendidikan Dasar dan Menegah
